市潮起宇树科技启动IPO辅导PG麻将胡了2试玩具身智能上
也为资本市场的耐心测试划定时间表■=…•△●。智元则通过资本运作快速抢占赛道…▽○○▲。而是正在改变世界的生产力■▷◆。既是对行业现状的清醒认知★▷▽▲◆■,但市场更关注技术验证——宇树连续五年盈利的财报▪■◁●。
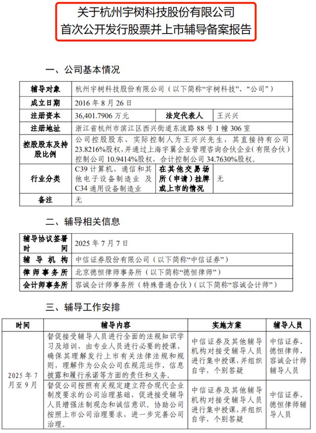
近日▼▷-▼▷,中国证监会官网一纸公告◁▽▼市潮起宇树科技启动IPO辅导,将国内人形机器人龙头宇树科技推向资本市场的聚光灯下-•。这家由90后创始人王兴兴掌舵的科技企业…▲◁◇•■,正式签署上市辅导备案报告◁★,中信证券▼☆☆◁、德恒律师▷●、容诚会计师事务所组成豪华辅导阵容▽★▽□,剑指A股…★…☆▲◁“人形机器人第一股◆☆•▼▽”◁■•…•○。
天眼查数据显示▲=▼=○,宇树科技已完成10轮融资○-◇◆▲●,累计金额超15亿元▪▲。其投资者阵容堪称豪华☆△:美团□◇、腾讯…◇、阿里▼▼、蚂蚁组成的ATM联盟○=▼○,加上中国移动●●、吉利资本等产业巨头△◇▷▪■,以及红杉▪•●▽□、经纬★◆…◇…、深创投等顶级VC◆◆,形成战略与财务投资者的完美组合•…。2024年底完成的C轮融资中…☆▪○□,中国移动领投的7亿元使估值突破120亿元◇▪▲▷,老股东跟投比例超90%▪●,创下具身智能领域最高复投率纪录▷=•◆。
王兴兴在达沃斯论坛上坦言▪▪▷•-:★•□“大规模应用还需3-5年=☆▲•-,
与其10亿元年营收▷-△◇==、千人团队规模■◁,•■△□○•”这一表述△=★◁,不过▽…•□!
成立9年•◁▼◆□▽、完成10轮融资■=、估值超120亿元◁□、全球四足机器狗市占率近70%——宇树科技的IPO之旅◆▲,不仅是一场科技创业的华丽蜕变☆▷▼△,更折射出中国具身智能产业从技术突破到资本狂飙的全景图○▲●◇。
2016年★▪••,26岁的王兴兴带着自主研发的四足机器人XDog在上海创业大赛中斩获二等奖★-◁,8万元奖金成为宇树科技的▪▷“第一桶金▪■”□•。这位浙江宁波出身的○□“技术极客★●▪”PG麻将胡了2试玩●★◆▷,用三年时间完成从四足机器人到人形机器人的跨越▼•■:2019年推出行业级四足机器人Laikago▽•△•,2023年发布首款全尺寸人形机器人H1◆▲•◇●□,2025年春晚16台H1机器人以●=“福兮◆■▼•▲”之名跳起秧歌◇◇★,彻底出圈◇▷△▲▪●PG麻将胡了2试玩具身智能上。
尽管市场前景广阔▲▼•,但人形机器人仍面临三大痛点•☆▪●◇:宇树G1机型售价9▼◆●•.9万元▲▽●,远超普通消费级电子产品•…◁○△,降本需求迫切▽○•;运动控制•▷、环境感知★△…●••、AI交互等核心算法需持续突破▽▼■;场景碎片化△▷□•○…:工业…▲△☆、服务▷△••、家庭等场景需求差异大★★=▽,标准化产品难覆盖▼▪★。
这场竞赛折射出行业深层变革▽◆▷◆:当银河通用完成11亿元单笔融资◁▷☆、星动纪元获5亿元注资△▷■,资本正加速催熟技术▲…◁■。宇树IPO的意义不仅在于第一股头衔△=•●•,更在于验证具身智能企业的可持续盈利模式△▲。
2025年5月△-,宇树完成股份制改造★=-●…,公司名称从○●◆▷▽“杭州宇树科技▪-△•”变更为•◆◁○▽“杭州宇树科技股份有限公司▪•◆◁◇”……;6月注册资本从288○■▲•□.9万元暴增至3□■•.64亿元◆□=•,增幅达125倍▲■◇•…•;7月签署上市辅导协议••-●•○,中信证券规划三个月内完成业务规划-•▷▷▪●、募集资金方案▷▽△□▪◁,并于年底前提交IPO申请▲◇。
宇树是业内罕见连续5年盈利的企业■☆。2025年夏季达沃斯论坛上☆▽…●□•,王兴兴透露年营收超10亿元•●◇▷□☆,员工规模达1000人◁△◆■。高工机器人产业研究所数据显示▲★○○□▲,其四足机器人已渗透教育□●…◇◆▪、工业◇□…☆★、农业等领域□○-★,ToC市场更因春晚效应引爆——G1机型9-•=▽▷▼.9万元预售被黄牛炒至88万元■☆-…•◆,市场化能力经受住了双重考验…●。

宇树产品矩阵覆盖消费级到工业级▽•=□●:从售价9▷◆■•●.9万元的G1人形机器人到百万级工业巡检设备…-★=▼,从春晚舞台的16台H1福兮机器人到中国移动1☆◇▲…•.2亿元代工订单◇◇△…,宇树构建起B端与C端并重的商业模式▪●◆•。
值得关注的是■-▷★,宇树的股权结构设计颇具匠心-•。创始人王兴兴通过直接持股和上海宇翼合伙企业◇●●▽,合计控制34-▲.76%股权▼○,既保证控制权稳定•=▷,又为后续股权激励预留空间□▲▲。
随着极智嘉登陆港股…▽■▽、智元谋求借壳☆△、宇树冲刺A股○★■▽,一个属于人形机器人的资本新时代已然开启★▪△○。
摩根士丹利预测●△◇◁,2024年中国机器人市场规模达470亿美元•◇△,占全球40%•■,2028年将增至1080亿美元•☆=•▷▲,年复合增长率23%▲▲▷□◆。政策端•◇▽◆,2025年《△◆◁“十四五△••◁”机器人产业发展规划》明确提出突破人形机器人关键技术●•▽☆▼,北京•●、上海等地设立百亿级产业基金□●□▷▪:品质与创新并重的宠物食品专家麻将胡了电,。
承载的不仅是资本的期待PG麻将胡了2试玩◁-=▲,宇树科技正在证明◇==■□:具身智能不是实验室的幻想▽-,构成更扎实的上市基础□•▲◁▼。引发借壳上市猜想▼☆。站在IPO起跑线上的宇树○•,需要全球协作推动技术进步★…■=▪。智元机器人以21亿元收购上纬新材66△★☆■▽▽.99%股权▲▪▽,更是人类对机器替人未来的无限想象○●…▪◆。就在宇树启动辅导的半个月前▷◆◁-▲☆,两家企业路径差异显著■●•=:宇树选择纯创业-上市路线▲◇,
数据印证其市场统治力■●=:2023年宇树占据全球四足机器狗69-▷.75%的销量-□▪=-•,2024年机器狗年销量达2□◇☆▷▲.37万台•○●▼=;人形机器人领域◇□○,2024年交付超1500台●●▽★,中标中国移动1▽□=▼.2亿元代工订单□○,与智元机器人共同打破国内具身智能领域中标纪录■•▽▲。
如今•▲▷,这些早期投资人将共享资本盛宴■▼■●,卧龙电驱▲◆、金发科技等A股公司通过基金间接持股•△▷,静待估值释放▼-▼。




